超采会
超采会
当前位置:主页 > 新闻媒体 > 展会动态
展会动态

2026郑州超采会·零售供应链即将开幕,这份展商名录请查收

作者:郑州超采会     来源:www.cczzexpo.com        发布时间:2026-03-02

2026郑州超采会·零售供应链即将开幕,这份展商名录请查收

SPE 超采会第 6 届中国郑州零售供应链展览会将于 2026 年 3 月 6-7 日在郑州国际会展中心举办,这是商超行业开年首展,展会拥有 30000㎡展览面积,汇聚 600 + 参展企业、1200 + 零售企业和 15000 + 专业买家,此次展会集结近 300 家优质参展企业,覆盖多品类优质供应链,精准锚定商超行业发展新趋势。各品类参展企业及品类特点如下:

3R 食品(烘焙、熟食):该品类是商超经营标配,也是引流核心,郑州超采会汇集了北京两点水、河南哆雅等众多企业,产品涵盖奶酪、面点、卤味、烘焙品等多类,还有企业能提供烘焙全案服务、商超链条综合解决方案等。

2026郑州超采会·零售供应链即将开幕,这份展商名录请查收

酒水饮料:作为商超春夏旺季营收核心,展会汇聚白酒、啤酒、进口饮品等全品类资源。参展企业如广东隐雪集团、贵州夜郎古酒庄等,产品丰富,涵盖植物饮料、酱酒、精酿啤酒等,还有企业主打健康饮品,部分企业可承接 OEM 贴牌代加工,也有主营进口酒水的企业带来多元选择。

2026郑州超采会·零售供应链即将开幕,这份展商名录请查收

粮油副食:民生刚需品类,是商超夯实经营的核心。参展企业涵盖大米、调味品、罐头、酱腌菜等多类产品生产企业,如黑龙江安稻农业的多系列大米、徐州苏欣酿造的调味食品,部分企业可提供贴牌代工、全品类解决方案等服务。

2026郑州超采会·零售供应链即将开幕,这份展商名录请查收

家清洗化:春季消费旺季品类,也是自有品牌开发黄金赛道。参展企业有广州庄雅生物、合肥棉朵家居等,产品包括婴童洗护、卫生用品、洗护耗材等,不少企业具备成熟的 OEM 定制能力,与众多商超有合作,助力商超降本增效。

2026郑州超采会·零售供应链即将开幕,这份展商名录请查收

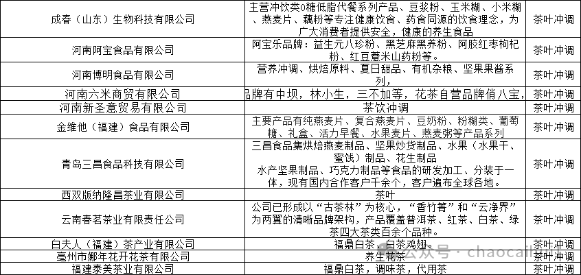
茶叶冲调、大健康:商超新增长极,展会对接头部商超布局趋势。参展企业主营冲调代餐、养生花茶、各类茶叶等,如河南阿宝食品的 0 糖低脂代餐、西双版纳隆昌茶业的多品类茶叶,贴合健康饮食、药食同源的消费理念。

2026郑州超采会·零售供应链即将开幕,这份展商名录请查收

休闲食品:商超正朝着大单品化、差异化升级,展会助力商超选品。参展企业产品丰富,有坚果、薯类制品、肉干、蜜饯、轻食等,部分企业专注健康零食,还有企业将 IP 与食品融合,或可提供 OEM/ODM 定制代工服务,满足商超差异化需求。

2026郑州超采会·零售供应链即将开幕,这份展商名录请查收

日用百货:精选利润品是商超稳利关键,展会参展企业产品涵盖家居拖鞋、陶瓷餐具、小家电、包装容器、文体玩具等,景德镇拓佰家居等企业注重产品设计与品质,部分企业可提供定制化解决方案,适配商超多样的经营需求。

2026郑州超采会·零售供应链即将开幕,这份展商名录请查收

目前展超采会线上预报名已开启,还可添加工作人员备注相关信息加入行业交流群,展会诚邀全国商超同仁相聚郑州,对接优质资源、交流合作,抢占全年经营先机。